首批全球能源互联网标准在北京正式发布,填补国际相关空白
6 月 27 日消息,标准是推动经济社会发展的技术基础、规则支撑与创新动力。对于能源结构转型和实现绿色低碳可持续发展而言,全球能源互联网标准具有重要意义。

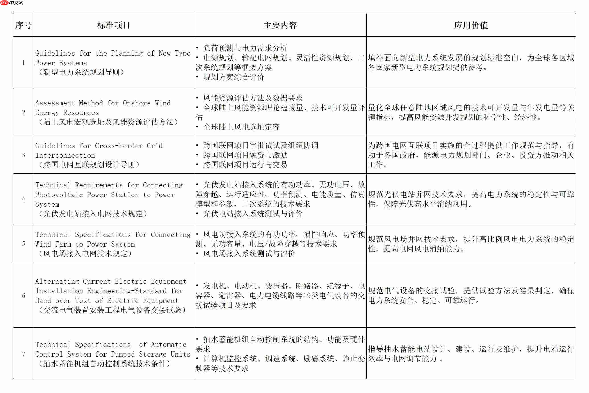
今日,全球能源互联网发展合作组织(以下简称“合作组织”)在北京召开全球能源互联网标准发布会,并正式发布首批 7 项相关标准。

据合作组织介绍,这 7 项标准由来自 9 个国家和地区的近 160 名专家共同编制,经 11 个国家共计 26 家企业及机构投票通过。标准内容覆盖新型电力系统规划、清洁能源资源评估、新能源并网以及跨国电网互联等多个领域。
这些标准融合了中国等国家在能源电力领域的技术创新成果和实践经验,填补了国际上在相关领域的标准空白,将有力推动全球能源互联网建设进程,并助力能源体系加快转型升级。

全球能源互联网标准化工作
基本概况
适用范围: 主要聚焦于全球能源互联网建设中急需制定标准但目前仍属空白的领域,如跨国电网互联、清洁能源评估、新能源接入电网、碳排放追踪、绿电绿证机制等。
组织架构: 标准化体系由标准管理委员会、技术委员会、各专业工作组以及标准工作办公室构成。其中,标准管理委员会为 GEI 标准工作的最高决策机构;技术委员会负责相应专业领域内标准的制定与修订指导;各工作组具体承担专业标准的起草与完善任务;标准工作办公室则负责日常协调事务。

图 1 GEI 标准组织结构示意图运作流程: 包括提案申请、立项评审、标准起草、会员投票及意见收集、报批审核、发布出版等阶段。
①提案提交: 合作组织成员及相关单位可提出标准立项申请,并推荐参与标准起草的成员单位。
②立项审批: 申请单位通过标准工作办公室向所属技术委员会提交立项材料。技术委员会负责对立项必要性和内容进行论证审查,并组织投票决定是否立项。
③标准编写: 工作组开展资料调研与草案编制,形成标准文本及说明文件,交由技术委员会组织专家审议,并根据反馈意见进行修改完善。
④投票与意见反馈: 修改后的草案由标准工作办公室接收后,面向会员单位组织投票池,并开展草案表决工作,同时广泛征集各方意见。
⑤报批程序: 投票通过后,工作组根据会员意见进一步修订草案,形成报批稿,报送标准管理委员会审批发布。
⑥发布实施: 标准工作办公室负责组织标准发布活动及印刷出版工作。
<< 上一篇
网友留言(0 条)